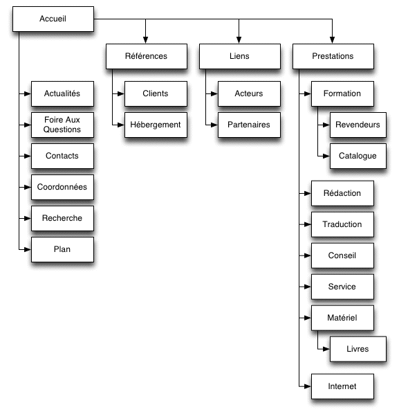
Le plan du site

 




Coordonnées · Contacts · Foire Aux Questions · Recherche · Plan du site